最近头脑一热…败了这个庞然大物SONY MDR-XB1000。拆封时觉得好大~~好满足!!
但是插到电脑上一听…马上一盘冷水从头淋到脚——一点力也没有,就像换了引擎没有换转数表的AE86, 关键时刻就是表现不好…其实在买耳机之前就意识到这个问题——设备推不动耳机——有可能出现,考虑到这耳机虽24Ω阻抗,但有106dB/mW的灵敏度,一般设备直推应该没有问题。但是事实却摆在那…只好弄一个耳放了…
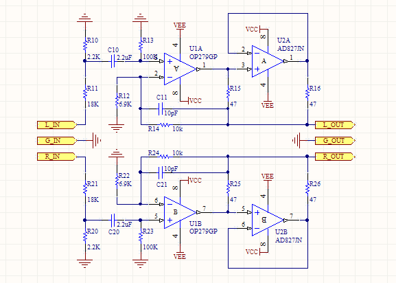
耳放怎么弄???在花几百大洋买?No~~It’s not my style! 当然是DIY!!!虽说我只是一个玩音箱耳机的菜菜菜鸟…但是电子方面我可不是~~马上上网找耳放的方案!!貌似47耳放挺简单…好~就你了…这是我对47耳放修改后的原理图…
R12和R22从4.7K修改成6.8K,使原来3倍的放大改成2倍多点…输入级的电位器换成固定1/10的电阻分压网使输出设备可以输出足够大的摆幅而耳机声音适中。另外为安全起见加入C11和C21防止高频自激。原理图元件确定开工大吉…三个小时后….
成品…制作时发现元件还真不齐…各种贴片件直插件都上了…6.8K的电阻没有用4.7K和2.2K串联。2.2uF无极电容没有,用4.7uF有极ELNA电解背靠背串联。+_12V电源没有,用两个KIS-3R33S把+13.5V的开关电源DC-DC到+_12V,为去除波纹用了钽电容和pi型滤波,波纹控制在4mV。两只蓝色的vishay 1000uF BC 轴向电容是为安全加上去做耦合的可以通过跳线短接。如此粗制滥造连自己都怀疑究竟能出什么样的声音了…插上电源音源效果不错…换了好多只运放…最后确定这两只最适合我——分析好人声棒的OP275作放大,响应快摆幅高的AD827JN作跟随。山寨级47耳放DIY成功!完全达到期望!!



